首页
医院介绍
新闻中心
科研科普
医护管理
患者服务
人事招聘
信息公开
首页
医院介绍
医院简介
院长致辞
管理团队
医院文化
组织架构
新闻中心
院内新闻
公告通知
医院动态
党群工作
医保动态
科研科普
科普宣传
学习培训
医护管理
医务管理
护理园地
患者服务
预约挂号
就医指南
出诊安排
住院指南
医保政策
科室介绍
人事招聘
人事招聘
联系我们
信息公开
医院资质
医院荣誉
医德医风
便民措施
专业设备
搜索
首页
>
科研科普
>
科普宣传
>
新冠肺炎流行期间口罩使用办法(试行)
科研科普
科普宣传
学习培训
站内搜索
搜索
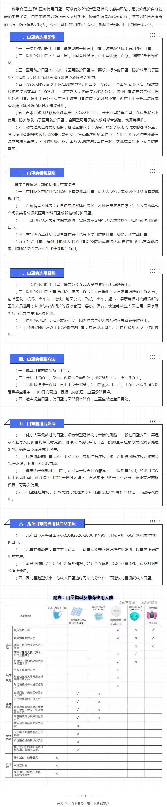
新冠肺炎流行期间口罩使用办法(试行)
健康廊坊 健康家庭
2020-03-06
洗手的重点不是消毒!更要紧的事..
消杀物资紧缺 你身边有哪些家电..